Skip to content
  • There are no suggestions because the search field is empty.

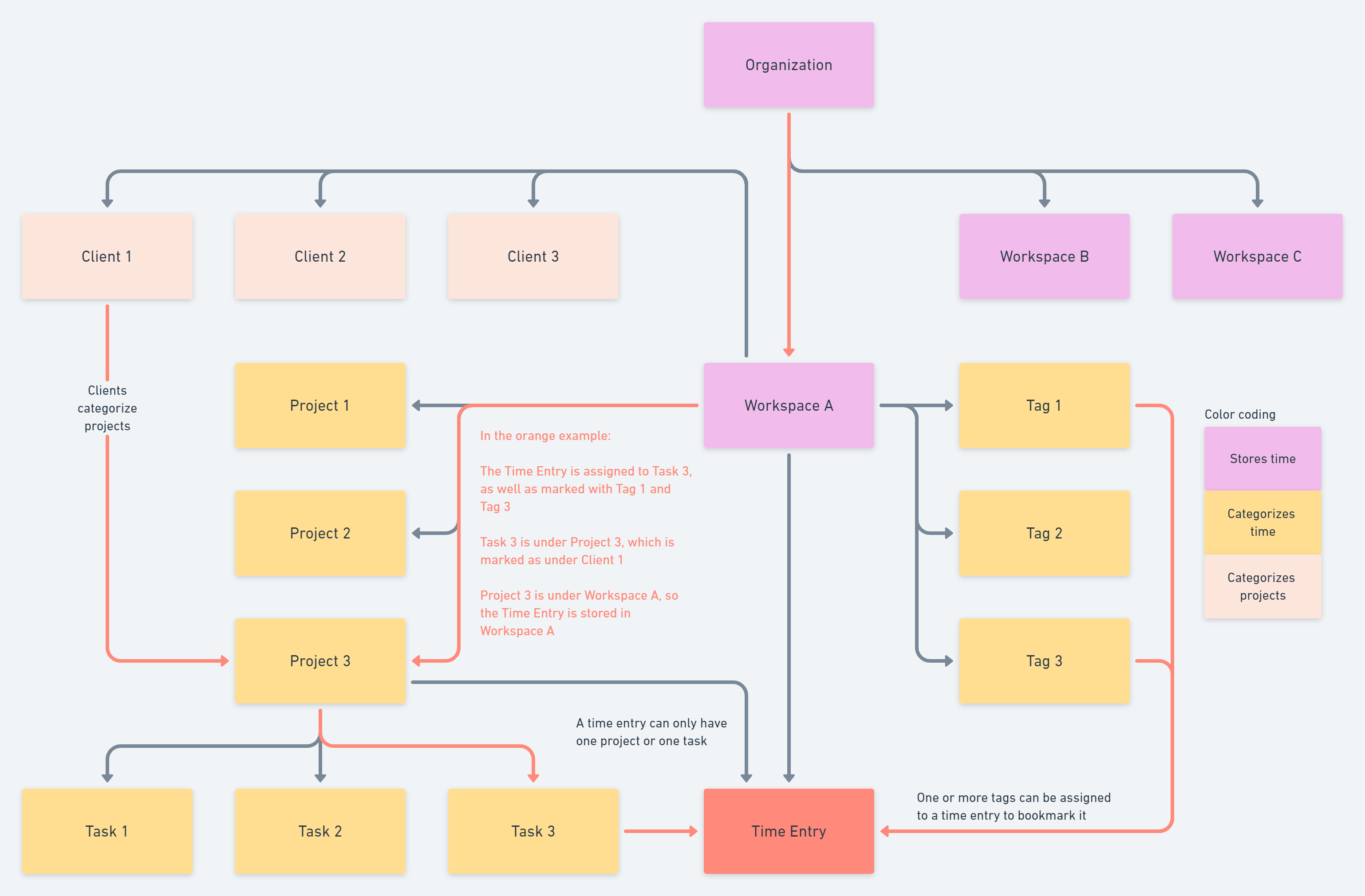
Data Structure in Toggl Track

Projects, Clients and the overall data hierarchy in Toggl Track

Toggl Track offers the flexibility to organize your data into different categories, such as projects, clients, tags, and so on. It's important to note that these labels are entirely up to you. You can define what constitutes a 'Client' or a 'Project' based on your needs. If you find you only require one of these categories, such as projects, feel free to use that alone. There's no restriction against assigning a project the name of a client, like "Client McClient", if it suits your workflow better.

Data hierarchy in a workspace from top to bottom

  • Projects
    The main organizational structure in Toggl Track. Only one client can be added to a single project. One project may contain multiple time entries. Billable rates, estimates and other features are defined on the project level.

  • Clients
    Can be associated with multiple projects. Clients can't be directly associated with time entries.

  • Tasks (sub-projects)
    A single task can't be associated with multiple projects. Please note that tasks are a paid feature

  • Time entries
    The object that contains the time information. Time entries can be directly associated with tasks and project, but not clients (that connection is made through projects). 

  • Tags
    These exist on the same "level" as time entries. Tags are essentially a way to provide extra information about an individual time entry. Most often used to mark time as invoiced or billed

The relationship between Organizations and Workspaces

The organization sits above the workspace in the Toggl Track object hierarchy. For majority of users there will be a one-to-one relationship between the organization and the workspace. However, on certain payment plans it is possible to create multiple workspaces within a single organization. Here are the benefits of multi-workspace Organizations.

Broadly speaking, entities such as projects and time entries are typically associated with the workspace. On the other hand, administrative and legal elements, including the subscription, are linked with the Organization.

Visual representation of the Toggl Track data structure

(click on the image to make it bigger)

 

For more insight into how you should structure your data, please read this guide on categorizing data in Toggl Track.